ORIGINAL RESEARCH article
Front. Plant Sci.
Sec. Plant Development and EvoDevo
This article is part of the Research TopicNew Knowledge, Breakthroughs, and Challenges for the Next Generation Flower Development CommunityView all articles
Megagametophyte maturation dynamics and flavonol changes during Arbutus unedo flower development
Provisionally accepted- 1University of Rome Tor Vergata, Roma, Italy
- 2Universita degli Studi di Roma Tor Vergata, Rome, Italy
Select one of your emails
You have multiple emails registered with Frontiers:
Notify me on publication
Please enter your email address:
If you already have an account, please login
You don't have a Frontiers account ? You can register here
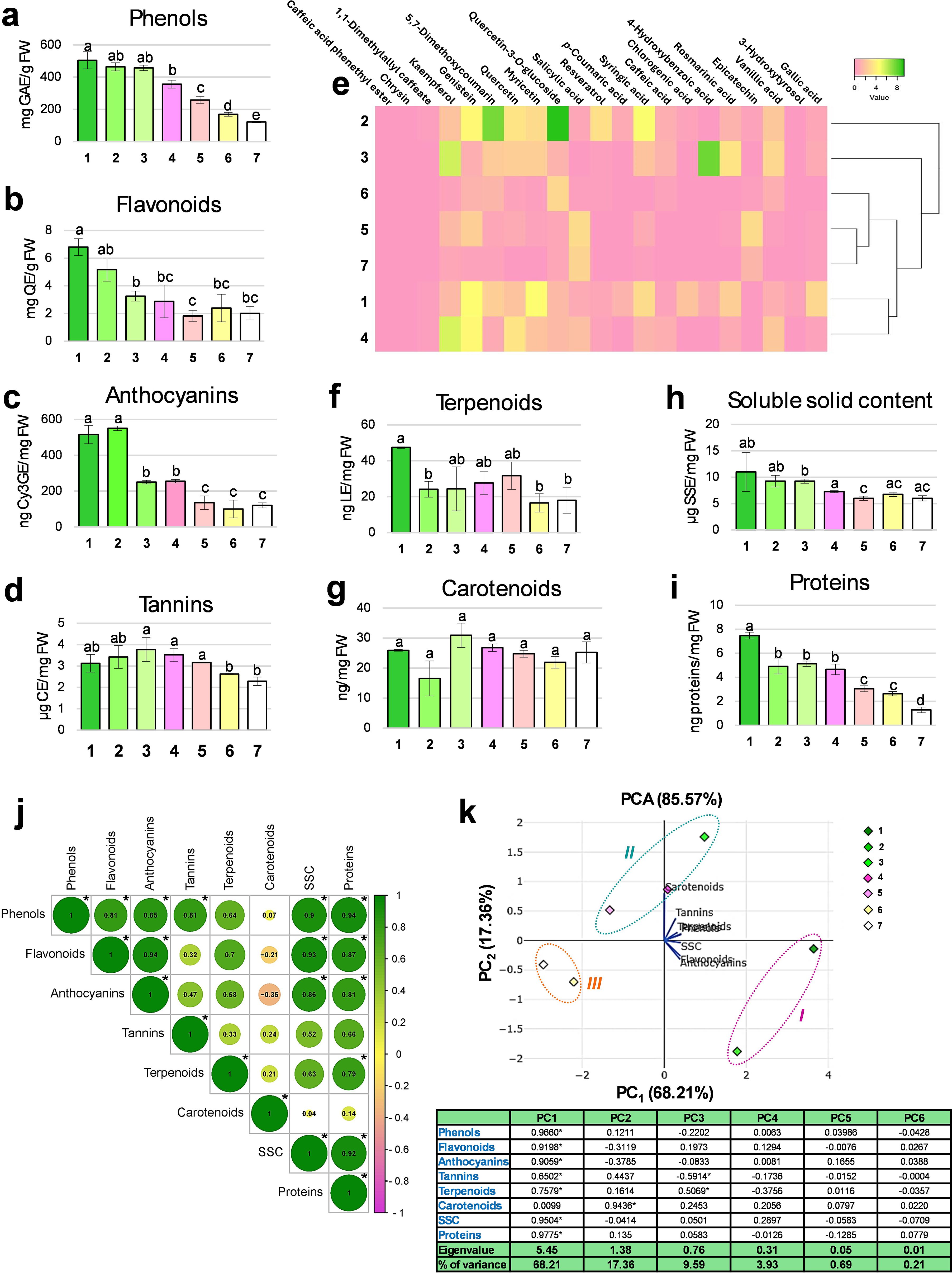
The flowering rhythm of Arbutus unedo L. (strawberry tree) is unusually prolonged and remains largely unexplored. Thus, this study characterizes its floral development through seven defined stages (St1-St7), from meristematic buds to anthesis. Histological analyses revealed that anther differentiation occurred earlier than ovule development, which displayed a prolonged apparent slowdown. To understand whether phytochemicals could play a signalling role in this context, due to their potential effects on hormones, proteins and DNA, total and specific quantitation of these compounds was performed by spectrophotometry and targeted (HPLC-DAD) and untargeted (GC-MS) metabolomic approaches. A general decline in secondary metabolite levels was observed from St1 to St7, except for flavonols, which exhibited a non-linear accumulation pattern. These findings were corroborated by principal component analysis and qPCR assays of genes involved in phenylpropanoid and flavonoid biosynthesis. Fluorescence histochemistry demonstrated that flavonols (kaempferol and quercetin) were synthesized with a stage- and tissue-specific localisation, particularly at St2, St4, and St7, and accumulated mainly in the epidermis, pollen, and ovules. Their subcellular localisation varied across stages, with notable nuclear accumulation in ovary and ovule tissues, suggesting a potential role in transcriptional regulation. Overall, the developmental dynamics of the megagametophyte and the spatiotemporal distribution of flavonols appear to be involved flower maturation in A. unedo, indicating a possible regulatory function for these compounds beyond their conventional roles.
Keywords: Strawberry tree, flowering, secondary metabolites, DPBA staining, Flavonols, Metabolomics, histological analyses
Received: 28 Aug 2025; Accepted: 09 Oct 2025.
Copyright: © 2025 D'Agostino, Di Marco, Canini and Gismondi. This is an open-access article distributed under the terms of the Creative Commons Attribution License (CC BY). The use, distribution or reproduction in other forums is permitted, provided the original author(s) or licensor are credited and that the original publication in this journal is cited, in accordance with accepted academic practice. No use, distribution or reproduction is permitted which does not comply with these terms.
* Correspondence: Angelo Gismondi, gismondi@scienze.uniroma2.it
Disclaimer: All claims expressed in this article are solely those of the authors and do not necessarily represent those of their affiliated organizations, or those of the publisher, the editors and the reviewers. Any product that may be evaluated in this article or claim that may be made by its manufacturer is not guaranteed or endorsed by the publisher.
