ORIGINAL RESEARCH article
Front. Plant Sci.
Sec. Plant Abiotic Stress
This article is part of the Research TopicMulti-Omics Strategies for Salinity and Drought Stress Mitigation in AgricultureView all 6 articles
Genome-Wide Identification, Evolution and Expression of the CPP Gene Family in Six Theaceae Species
Provisionally accepted- 1Xinyang Agriculture and Forestry University, Xinyang, China
- 2Henan Dabieshan National Field Observation and Research Station of Forest Ecosystem, Zhengzhou, China
- 3Xinyang Academy of Ecological Research, Xinyang, China
- 4Xinyang Forestry Science Research Institute, Xinyang, China
Select one of your emails
You have multiple emails registered with Frontiers:
Notify me on publication
Please enter your email address:
If you already have an account, please login
You don't have a Frontiers account ? You can register here
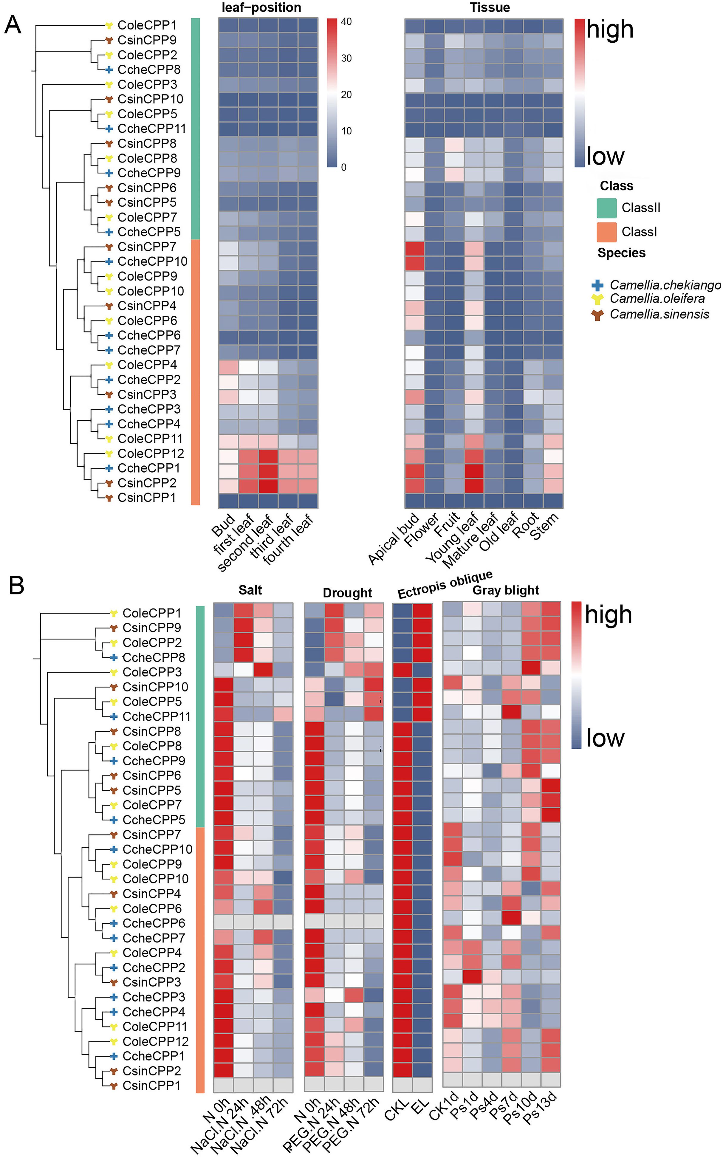
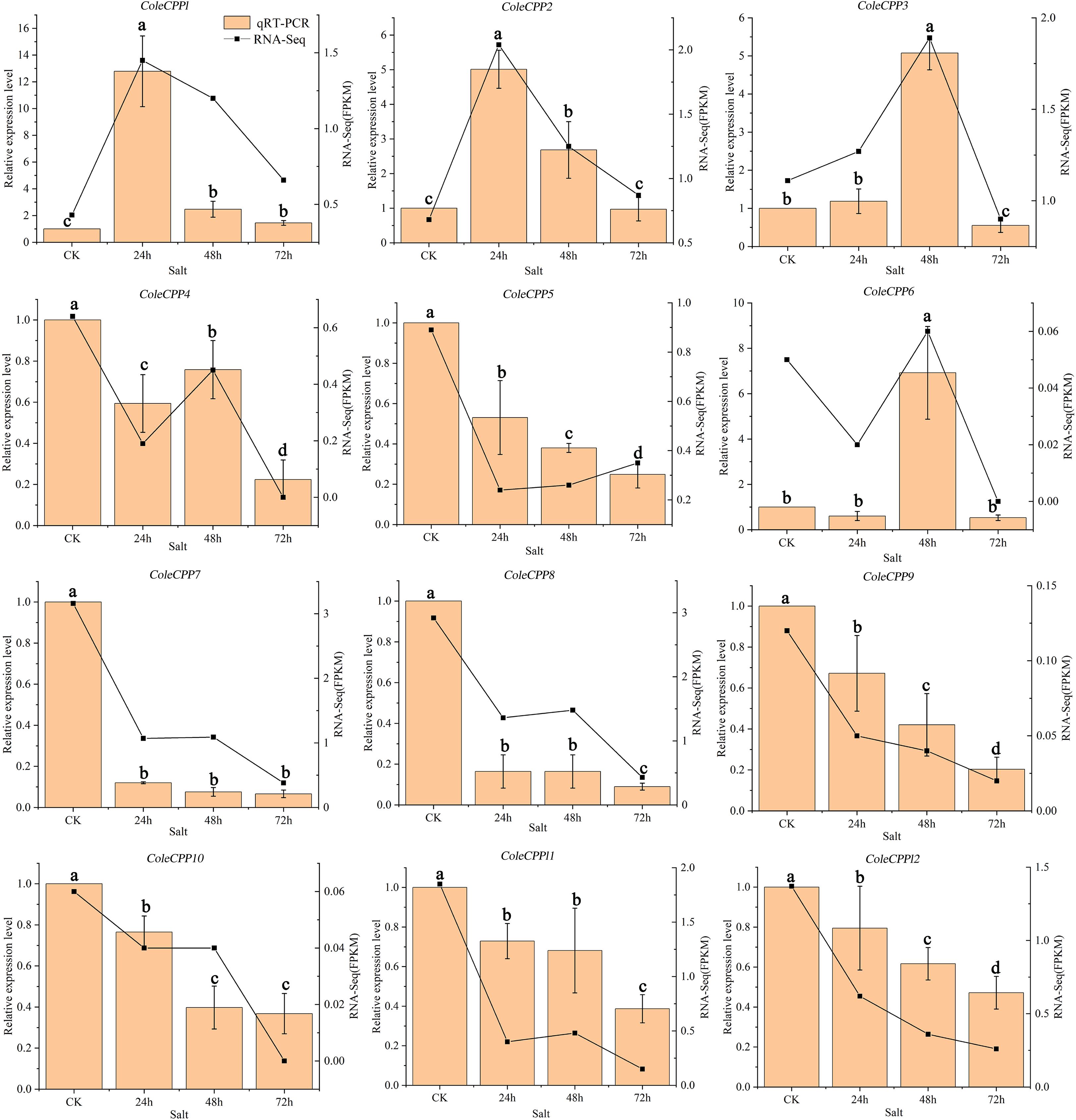
The Cysteine-rich polycomb-like protein (CPP) gene family encodes transcription factors that function as key regulators in various plant processes, including growth, development, and responses to environmental stresses. However, systematic analysis of this gene family in Theaceae plants remains limited. In this study, we comprehensively identified and analyzed the CPP gene family in six Theaceae species, revealing a total of 65 members that were phylogenetically classified into two distinct subfamilies. Multiple sequence alignment revealed that all CPP proteins contain conserved CXC domains (C1 and C2) and an intervening R motif. Gene structure analysis indicated that Class II genes are more conserved, with a predominant structure of 8 exons (71% of members). In contrast, Class I genes most commonly contained 10 exons (48.4%). Codon usage bias analysis identified two distinct groups: 22 codons with high usage frequency and 42 with low usage. Collinearity analysis suggested that whole-genome duplication was the primary driver of the expansion of the CPP gene family, with no tandem duplications detected. A total of 82 types of cis-regulatory elements were identified, with stress-responsive elements being the most abundant. Transcriptome analysis showed that Class I CPP genes, such as CsinCPP2, CcheCPP1, and ColeCPP12, had high expression in leaves, apical buds, and stems. Several Class II CPP genes, such as ColeCPP1, CsinCPP9, ColeCPP2, and CcheCPP8, were significantly upregulated in multiple stress. qRT-PCR expression profiling under drought and salt stress in Camellia oleifera yielded results consistent with the transcriptome data. This study provides a comprehensive and detailed analysis of the CPP gene family in Theaceae, offering valuable insights into the evolutionary dynamics and functional diversification of these genes.
Keywords: CPP gene family, Theaceae, evolution, abiotic stress, Camellia oleifera
Received: 06 Sep 2025; Accepted: 27 Oct 2025.
Copyright: © 2025 Zheng, Yang, Li, Bu and Bu. This is an open-access article distributed under the terms of the Creative Commons Attribution License (CC BY). The use, distribution or reproduction in other forums is permitted, provided the original author(s) or licensor are credited and that the original publication in this journal is cited, in accordance with accepted academic practice. No use, distribution or reproduction is permitted which does not comply with these terms.
* Correspondence:
Chunling Yang, 2023180001@xyafu.edu.cn
Fujun Bu, xylksbfj@163.com
Disclaimer: All claims expressed in this article are solely those of the authors and do not necessarily represent those of their affiliated organizations, or those of the publisher, the editors and the reviewers. Any product that may be evaluated in this article or claim that may be made by its manufacturer is not guaranteed or endorsed by the publisher.
