ORIGINAL RESEARCH article
Front. Plant Sci.
Sec. Sustainable and Intelligent Phytoprotection
This article is part of the Research TopicSmart Plant Pest and Disease Detection Machinery and Technology: Innovations for Sustainable AgricultureView all 10 articles
ENet-CAEM: A Field Strawberry Disease Identification Model Based on Improved EfficientNetB0 and Multiscale Attention Mechanism
Provisionally accepted- Inner Mongolia Agricultural University, Hohhot, China
Select one of your emails
You have multiple emails registered with Frontiers:
Notify me on publication
Please enter your email address:
If you already have an account, please login
You don't have a Frontiers account ? You can register here
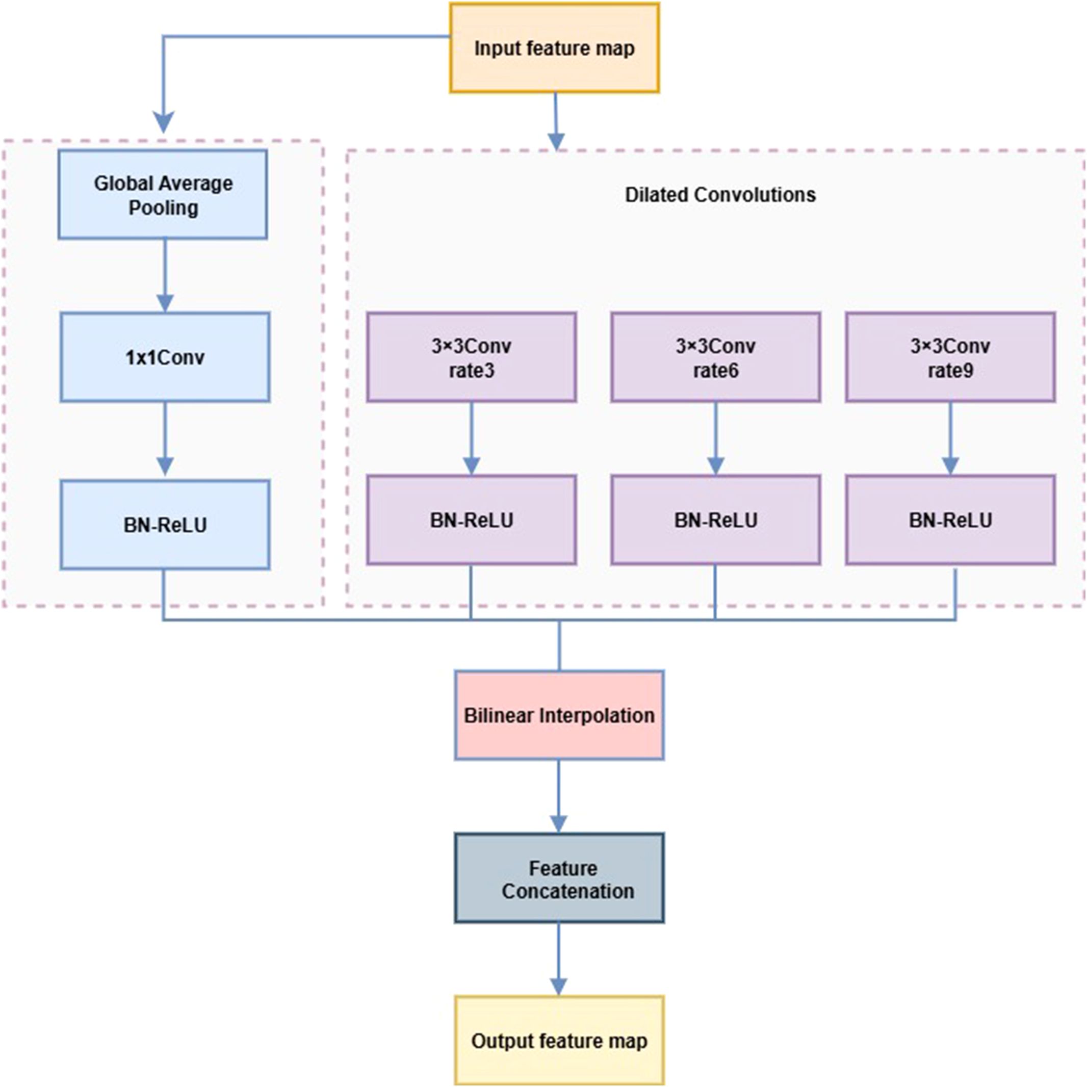
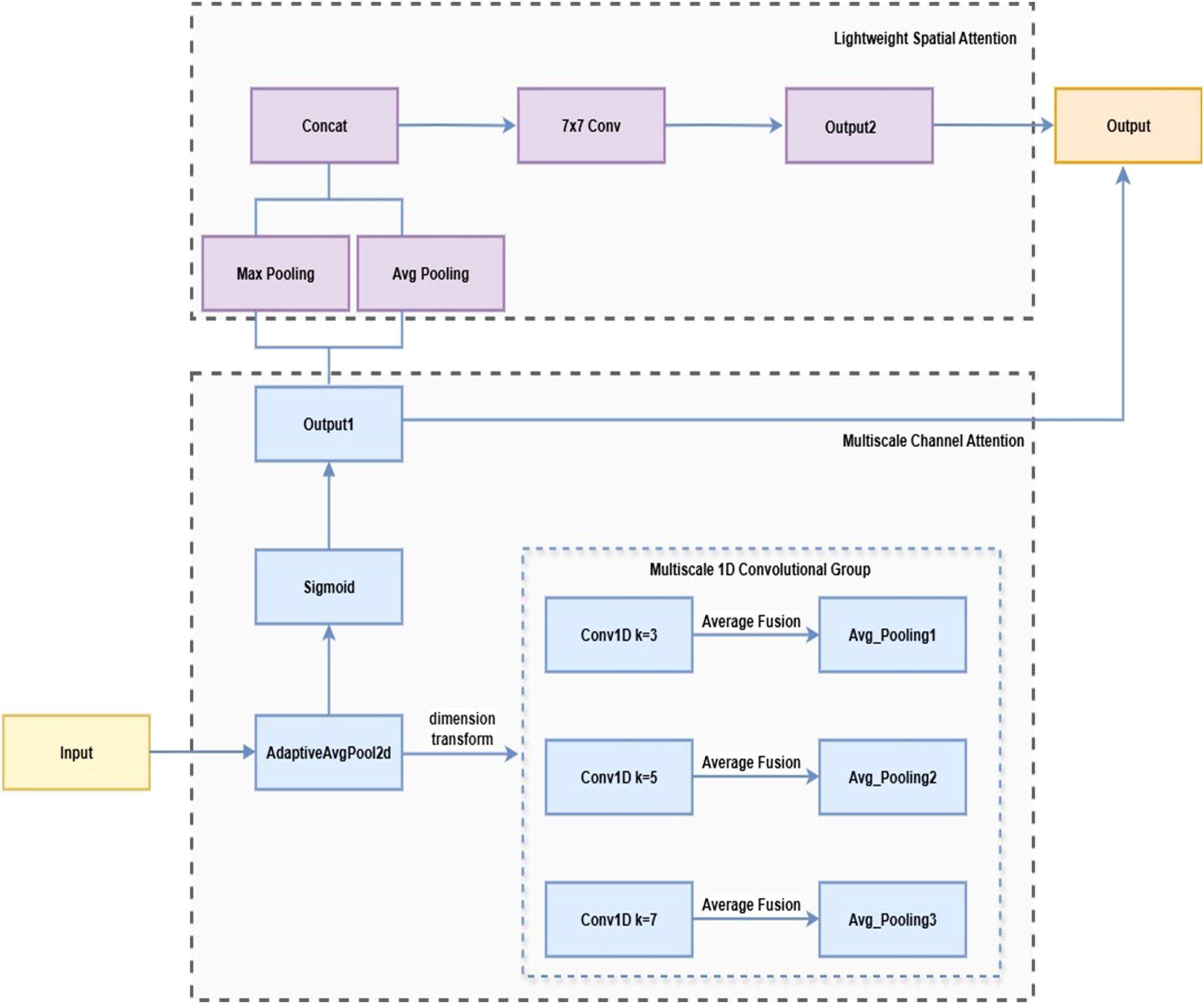
Real-time diagnosis of strawberry diseases plays a key role in sustaining yield and improving field management. However, achieving reliable recognition remains challenging. Lesions often display irregular shapes and appear at different scales, which complicates detection. Field images also contain cluttered backgrounds, while many diseases look visually alike, making differentiation more difficult. In addition, collecting data under real conditions is not easy. As a result, most datasets are small, and deep learning models trained on them tend to overfit and fail to generalize. To address these issues, this study introduces ENet-CAEM, a redesigned EfficientNetB0 framework equipped with modules tailored for disease recognition. The Channel Context Module helps the network capture key lesion features while suppressing background noise. The Multi-Scale Efficient Channel Attention module applies multiple one-dimensional filters of varying sizes in parallel, enabling the model to highlight critical patterns, tell apart similar diseases, and adapt to lesions of different scales. A lightweight version of Atrous Spatial Pyramid Pooling is further integrated, allowing the network to perceive features at multiple spatial ranges. To balance local detail with global context, a mixed pooling strategy is adopted, enhancing robustness when lesion shapes change. Finally, Learnable DropPath and label smoothing are applied as regularization strategies, reducing overfitting and improving generalization on limited data. Experiments show that ENet-CAEM achieves 85.84% accuracy on a self-built dataset, outperforming the baseline by 4.29%. On a public strawberry dataset, the model reaches 97.39%, surpassing existing approaches and confirming its effectiveness across different scenarios.
Keywords: Strawberry disease classification, EfficientNetB0, deep learning, Multi-scale featurefusion, image classification
Received: 09 Sep 2025; Accepted: 10 Nov 2025.
Copyright: © 2025 Chang, Li, Fu and Jiao. This is an open-access article distributed under the terms of the Creative Commons Attribution License (CC BY). The use, distribution or reproduction in other forums is permitted, provided the original author(s) or licensor are credited and that the original publication in this journal is cited, in accordance with accepted academic practice. No use, distribution or reproduction is permitted which does not comply with these terms.
* Correspondence:
Honghui Li, lihh@imau.edu.cn
Xueliang Fu, fuxl@imau.edu.cn
Disclaimer: All claims expressed in this article are solely those of the authors and do not necessarily represent those of their affiliated organizations, or those of the publisher, the editors and the reviewers. Any product that may be evaluated in this article or claim that may be made by its manufacturer is not guaranteed or endorsed by the publisher.
