ORIGINAL RESEARCH article
Front. Plant Sci.
Sec. Plant Metabolism and Chemodiversity
Integration of metabolomics and transcriptomics un ravels the identification of TPS gene family and fu nctional characterization of a sesquiterpenoid synthe sis gene in Curcuma kwangsiensis
Provisionally accepted- Guangxi University of Chinese Medicine, Nanning, China
Select one of your emails
You have multiple emails registered with Frontiers:
Notify me on publication
Please enter your email address:
If you already have an account, please login
You don't have a Frontiers account ? You can register here
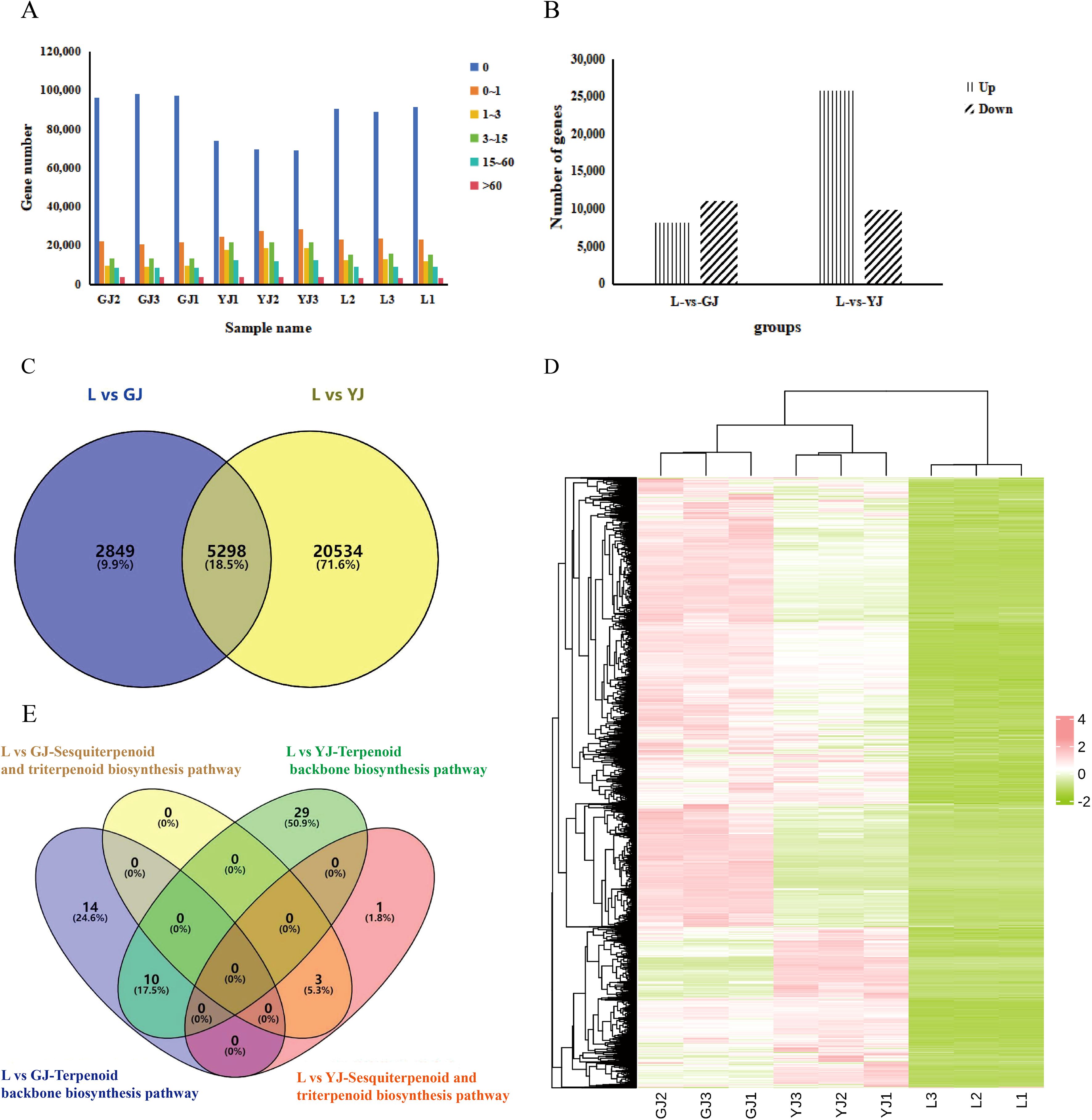
Curcuma kwangsiensis S.G. Lee et C.F. Liang, a member of the Zingiberaceae family, is abundant in sesquiterpenes. However, the sesquiterpene metabolome of C. kwangsiensis remains poorly characterized, and its terpene synthase (TPS) gene family has not yet been identified. In this study, metabolomics analysis was employed to systematically profile the metabolites in different tissues of C. kwangsiensis and identify differential expressed metabolites. Transcriptome sequencing technology was utilized to analyze the different expressed genes (DEGs), providing insights into the molecular basis of its secondary metabolism. The experimental results demonstrated that a total of 177 terpenoids were upregulated in the rhizome, while 175 terpenoids showed upregulation in the tuber. KEGG classification revealed that nine differential metabolites were identified in the Sesquiterpenoid and Triterpenoid Biosynthesis pathway, of which eight were sesquiterpenes. By employing bioinformatics approaches to identify the TPS gene family in C. kwangsiensis, a total of 24 TPS gene family members were identified. One candidate gene CkTPS10 was cloned, heterologously expressed in Saccharomyces cerevisiae, and functionally characterized. The catalytic products, α-copaene and farnesol, of the enzyme were consistent with the results of key differential metabolite screening, indicating that the CkTPS10 play a pivotal role in the biosynthesis of sesquiterpene components in C. kwangsiensis. Integrated transcriptomic and metabolomic analysis represents an efficient approach for investigating the secondary metabolites of C. kwangsiensis, offering a theoretical foundation for deciphering the biosynthetic pathway of sesquiterpene compounds in this plant.
Keywords: Curcuma kwangsiensis, Sesquiterpenes, terpene synthase, Transcriptome, Metabolome
Received: 12 Sep 2025; Accepted: 07 Nov 2025.
Copyright: © 2025 Ming, Xie, Ling, Wei, Chen, Yao, Tan, Li, Huang, Huang and Xiao. This is an open-access article distributed under the terms of the Creative Commons Attribution License (CC BY). The use, distribution or reproduction in other forums is permitted, provided the original author(s) or licensor are credited and that the original publication in this journal is cited, in accordance with accepted academic practice. No use, distribution or reproduction is permitted which does not comply with these terms.
* Correspondence:
Ding Huang, hdh016@126.com
Jian Xiao, xiaojian@gxtcmu.edu.cn
Disclaimer: All claims expressed in this article are solely those of the authors and do not necessarily represent those of their affiliated organizations, or those of the publisher, the editors and the reviewers. Any product that may be evaluated in this article or claim that may be made by its manufacturer is not guaranteed or endorsed by the publisher.
