ORIGINAL RESEARCH article
Front. Plant Sci.
Sec. Plant Bioinformatics
This article is part of the Research TopicEvolutionary Drivers and Functional Consequences of Plant Protein DynamicsView all articles
The Molecular Mechanism of Leaf Margin Fission in Solanum nigrum Revealed by Combined PPI Network and WGCNA and Functional Validation of SnNAC90
Provisionally accepted- Southwest Forestry University, Kunming, China
Select one of your emails
You have multiple emails registered with Frontiers:
Notify me on publication
Please enter your email address:
If you already have an account, please login
You don't have a Frontiers account ? You can register here
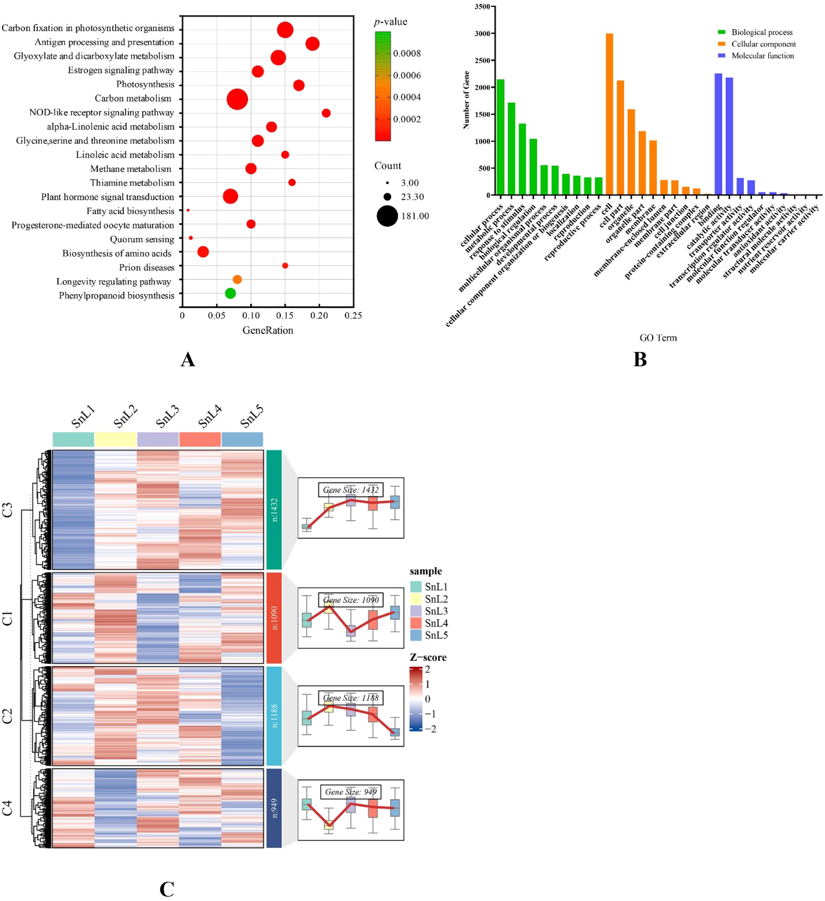
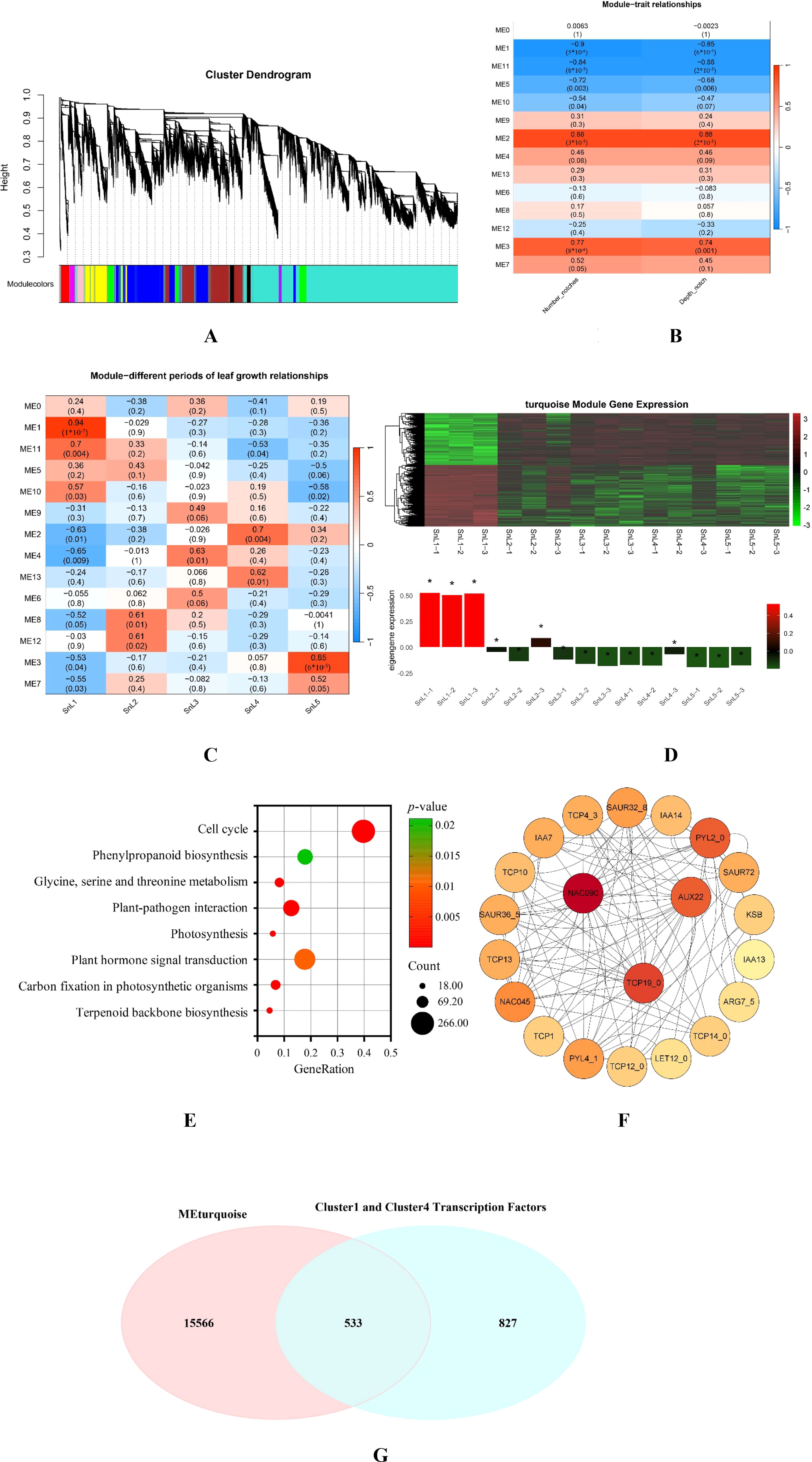
Solanum nigrum, a member of the Solanaceae family, holds significant importance in various aspects, including edible and medicinal uses, ecological management, and environmental landscaping. The leaf edges of S. nigrum exhibit 4–5 significant serrations, and the splitting of these leaf margins plays a crucial role in the plant's adaptation to environmental shifts. In this study, we systematically analyzed the molecular mechanism of leaf margin fission in S. nigrum by combining RNA sequencing, weighted gene co-expression network analysis, and overexpression transgenic technology using leaves from five growth stages of S. nigrum during the flowering period as materials. Transcriptome analysis revealed that 30,311 differentially expressed genes were activated from leaf bud to mature leaf, and these genes were significantly enriched in metabolic pathways related to signal transduction and glycosynthesis. Differential genes were hierarchically clustered into 13 modules. The correlations of these modules with different growth stages of S. nigrum leaves, as well as the number and depth of leaf notches were analyzed. It was found that the turquoise expression module (ME1) was significantly and positively correlated with the leaf bud stage (r = 0.94, p < 0.01), while negatively correlated with the number and depth of leaf notches. Three highly connected hub genes were identified from network interactions analysis of genes related to the leaf differentiation pathway in Module 1. From the intersection of the turquoise module and the 2 clusters screened by temporal analysis, the core gene (SnNAC90) for leaf margin fission in lobelia was identified. The regulatory role of the SnNAC90 gene in tobacco leaves was preliminarily verified by transgenic technology. It was hypothesized that it might positively regulate leaf margin fission in S. nigrum. Preliminary speculation on its regulatory role in S. nigrum leaves. This study, for the first time, revealed the regulatory mechanism of leaf margin division in S. nigrum, providing a theoretical basis for enriching its germplasm resources and serving as a reference basis for cultivating leaf plants.
Keywords: Solanum nigrum 1, transcriptome sequencing 2, lobe 3, WGCNA 4, functionalverification 5
Received: 16 Sep 2025; Accepted: 29 Oct 2025.
Copyright: © 2025 Shen, Miao, Cha, Fan, Cai, Sun and Li. This is an open-access article distributed under the terms of the Creative Commons Attribution License (CC BY). The use, distribution or reproduction in other forums is permitted, provided the original author(s) or licensor are credited and that the original publication in this journal is cited, in accordance with accepted academic practice. No use, distribution or reproduction is permitted which does not comply with these terms.
* Correspondence:
Zhenghai Sun, szh@swfu.edu.cn
Liping Li, 420882556@swfu.edu.cn
Disclaimer: All claims expressed in this article are solely those of the authors and do not necessarily represent those of their affiliated organizations, or those of the publisher, the editors and the reviewers. Any product that may be evaluated in this article or claim that may be made by its manufacturer is not guaranteed or endorsed by the publisher.
