ORIGINAL RESEARCH article
Front. Plant Sci.
Sec. Plant Metabolism and Chemodiversity
This article is part of the Research TopicMolecular Architects of the Green World: Genetic, Epigenetic, and Transcriptional Regulation of Plant Metabolism and Chemo-diversityView all 7 articles
Transcriptome and Metabolome Analyses Revealed the Main Profiles Contributing the Mild Aroma Characteristics of Artemisia stolonifera
Provisionally accepted- 1China Academy of Chinese Medical Sciences Institute of Traditional Chinese Medicine Health Industry, Nanchang, China
- 2Jiangxi Institute of Traditional Chinese Medicine Health Industry, Nanchang, China
- 3China Academy of Chinese Medical Sciences Institute of Chinese Materia Medica, Beijing, China
Select one of your emails
You have multiple emails registered with Frontiers:
Notify me on publication
Please enter your email address:
If you already have an account, please login
You don't have a Frontiers account ? You can register here
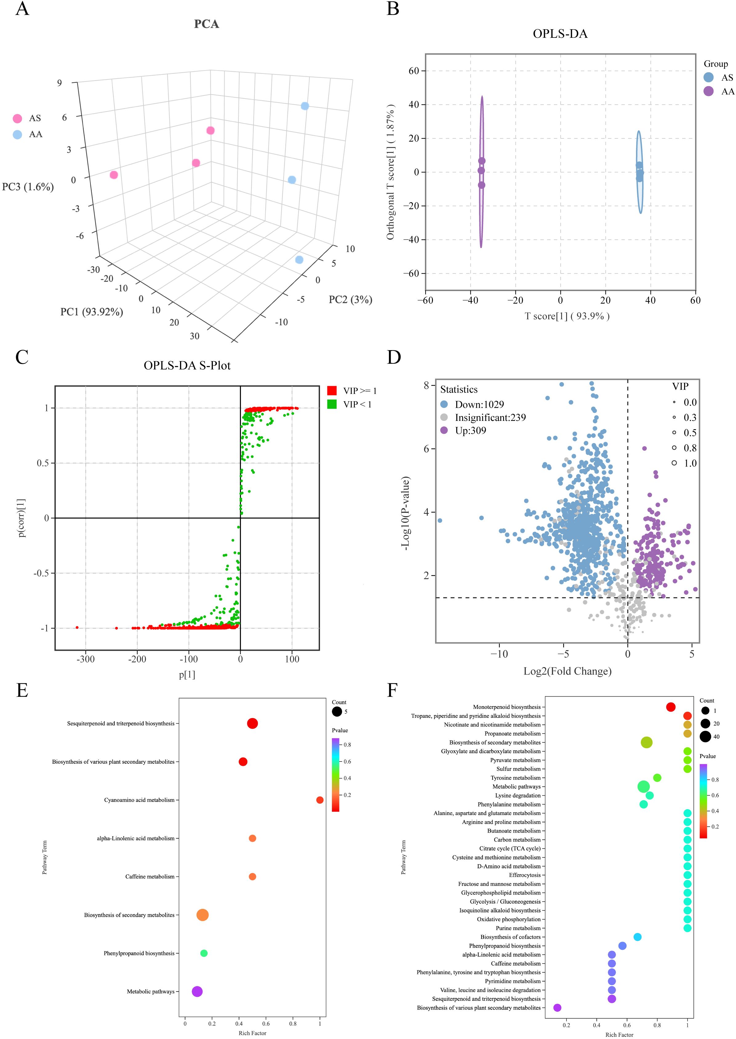
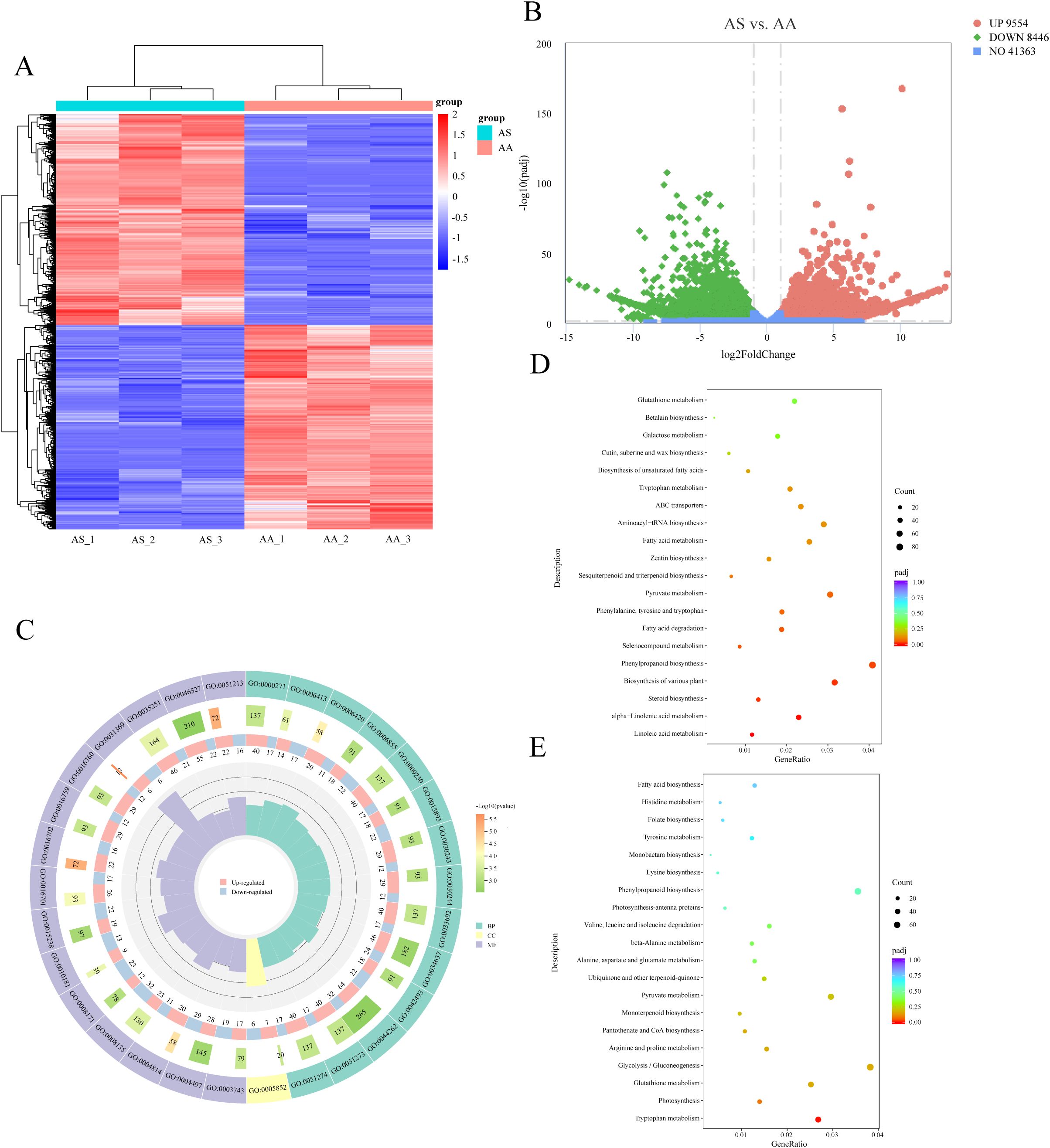
Artemisia stolonifera, identified as an original source of mugwort leaf during the fourth national medicinal resource investigation in China, remains considerably understudied compared to the well-characterized A. argyi, despite its distinctive mild aroma and potential therapeutic value. The lack of systematic comparative analyses on their active compounds and underlying biosynthetic mechanisms has limited the application and development of A. stolonifera. To address this gap, we conducted integrated metabolomic and transcriptomic analyses of leaves from both species. Using GC-MS for targeted profiling of volatile organic compounds and UPLC-ESI (-Q TRA)-MS/MS for flavonoids and lignin pathway intermediates, we identified 1,728 differentially accumulated metabolites (DAMs). Transcriptome sequencing generated 37.61 Gb of clean data, revealing 18,000 differentially expressed genes (DEGs). Kyoto Encyclopedia of Genes and Genomes analysis demonstrated significant divergence in terpenoid and flavonoid biosynthesis pathways between the two species. A. stolonifera exhibited accumulation sesquiterpenoids, consistent with the concerted upregulation of mevalonate pathway genes (e.g., AACT1-4, HMGR1-3) and sesquiterpene synthases (BAS1, LUP2, CAMS1, XF1). Conversely, A. argyi exhibited enrichment of monoterpenoids and flavonoids, associated with elevated expression of methylerythritol phosphate pathway genes (DXS2, DXR1-5), monoterpenoid biosynthesis genes (SDR2-4, TPS14), and flavonoid biosynthesis genes (e.g., CHS1-2, CHI, F3H1-3). This study elucidates the divergence of genetic and metabolic basis governing bioactive compound biosynthesis between these species, revealing that the characteristically mild aroma of A. stolonifera results from its lower volatile oil content and reduced levels of intense monoterpenoids. These insights provide a critical foundation for evaluating the medicinal value and supporting the safe utilization of A. stolonifera.
Keywords: Artemisia stolonifera, Artemisia argyi, Metabolome, Transcriptome, Terpenoid biosynthesis, Flavonoid biosynthesis
Received: 26 Sep 2025; Accepted: 04 Nov 2025.
Copyright: © 2025 CAO, Ren, Wang and Li. This is an open-access article distributed under the terms of the Creative Commons Attribution License (CC BY). The use, distribution or reproduction in other forums is permitted, provided the original author(s) or licensor are credited and that the original publication in this journal is cited, in accordance with accepted academic practice. No use, distribution or reproduction is permitted which does not comply with these terms.
* Correspondence:
Ye Wang, ywang@itcmhi.ac.cn
Hui Li, hli202201@126.com
Disclaimer: All claims expressed in this article are solely those of the authors and do not necessarily represent those of their affiliated organizations, or those of the publisher, the editors and the reviewers. Any product that may be evaluated in this article or claim that may be made by its manufacturer is not guaranteed or endorsed by the publisher.
