ORIGINAL RESEARCH article
Front. Plant Sci.
Sec. Plant Genetics, Epigenetics and Chromosome Biology
SiFTL and SiHd3a are positive regulators of flowering time in sesame (Sesamum indicum L.)
Provisionally accepted- 1Henan Academy of Agricultural Sciences (HNAAS), Zhengzhou, China
- 2The Shennong Laboratory, Zhengzhou, China
- 3Queensland Alliance for Agriculture and Food Innovation, Saint Lucia, Australia
Select one of your emails
You have multiple emails registered with Frontiers:
Notify me on publication
Please enter your email address:
If you already have an account, please login
You don't have a Frontiers account ? You can register here
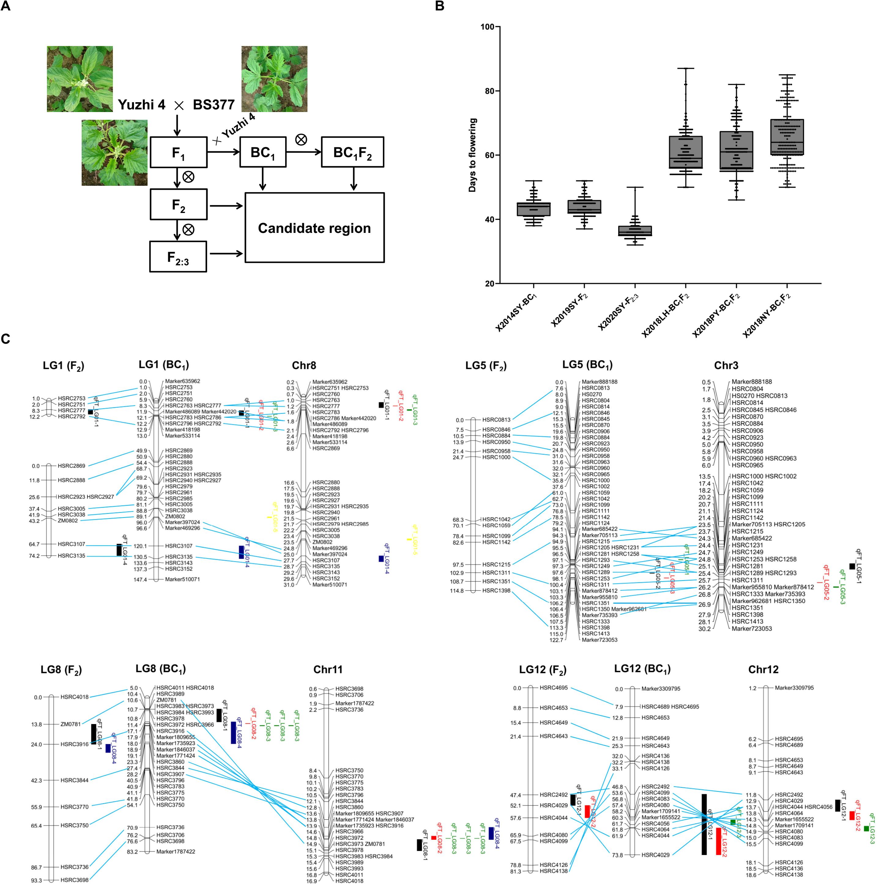
Flowering time, a critical trait for crop adaptation, is regulated by plants' ability to sense light signals, which influences gene expression and the transition from vegetative to reproductive growth. In this study, five populations of sesame (Sesamum indicum) were developed by crossing 'Yuzhi 4' with 'BS377' (late-flowering variety). Linkage mapping analysis revealed that a ~400 kb region on chromosome 11 had the most significant and stable effect on flowering time. FLOWERING LOCUS T-like (FTL) and HEADING DATE 3A (Hd3a), located within the candidate region, are associated with flowering time as revealed by RNA-seq and qRT-PCR analyses. Integrated analyses of SiFTL gene structure and transcript level revealed that the absence of SiFTL expression leads to the late-flowering phenotype in BS377. Moreover, SiFTL and SiHd3a, which are highly homologous to Arabidopsis FT and TWIN SISTER OF FT (TSF), are associated with earlier flowering. Furthermore, the Yuzhi 4 haplotypes of SiFTL and SiHd3a locus co-segregated with the early-flowering trait in a recombinant inbred line (RIL) population. In addition, heterologous expression of the Yuzhi 4 haplotypes of SiFTL and SiHd3a significantly accelerated flowering in Arabidopsis Col-0 and the ft-10 mutant under both long-day (LD) and short-day (SD) conditions. These haplotypes may function as universal floral activators downstream of flowering pathways. These findings not only enhance our understanding of the molecular mechanisms controlling flowering time in sesame but also offer valuable genetic resources for breeding early-maturing varieties.
Keywords: sesame, flowering time, linkage mapping, flowering locus T like, headingdate 3a
Received: 30 Sep 2025; Accepted: 19 Nov 2025.
Copyright: © 2025 Zhao, Du, Chengqi, Wu, Jiang, Wang, Zhang, Fan, Henry, Liu, Mei and Zhang. This is an open-access article distributed under the terms of the Creative Commons Attribution License (CC BY). The use, distribution or reproduction in other forums is permitted, provided the original author(s) or licensor are credited and that the original publication in this journal is cited, in accordance with accepted academic practice. No use, distribution or reproduction is permitted which does not comply with these terms.
* Correspondence: Hongxian Mei, meihx2003@126.com
Disclaimer: All claims expressed in this article are solely those of the authors and do not necessarily represent those of their affiliated organizations, or those of the publisher, the editors and the reviewers. Any product that may be evaluated in this article or claim that may be made by its manufacturer is not guaranteed or endorsed by the publisher.
