ORIGINAL RESEARCH article
Front. Plant Sci.
Sec. Plant Metabolism and Chemodiversity
Volume 16 - 2025 | doi: 10.3389/fpls.2025.1667805
This article is part of the Research TopicPhenylpropanoid Metabolism in Plants: Functional Diversity, Stress Resilience, and Biotechnological ApplicationsView all articles
Cultivar-Specific Volatile Profiles in Passiflora edulis determine Thrips (Frankliniella intonsa) Feeding Preferences
Provisionally accepted- 1Fujian Academy of Agricultural Sciences, Fuzhou, China
- 2Fujian Agriculture and Forestry University, Fuzhou, China
- 3Xiamen University, Xiamen, China
- 4Institute of Subtropical Agriculture, Fujian Academy of Agricultural Sciences, Zhangzhou, China
Select one of your emails
You have multiple emails registered with Frontiers:
Notify me on publication
Please enter your email address:
If you already have an account, please login
You don't have a Frontiers account ? You can register here
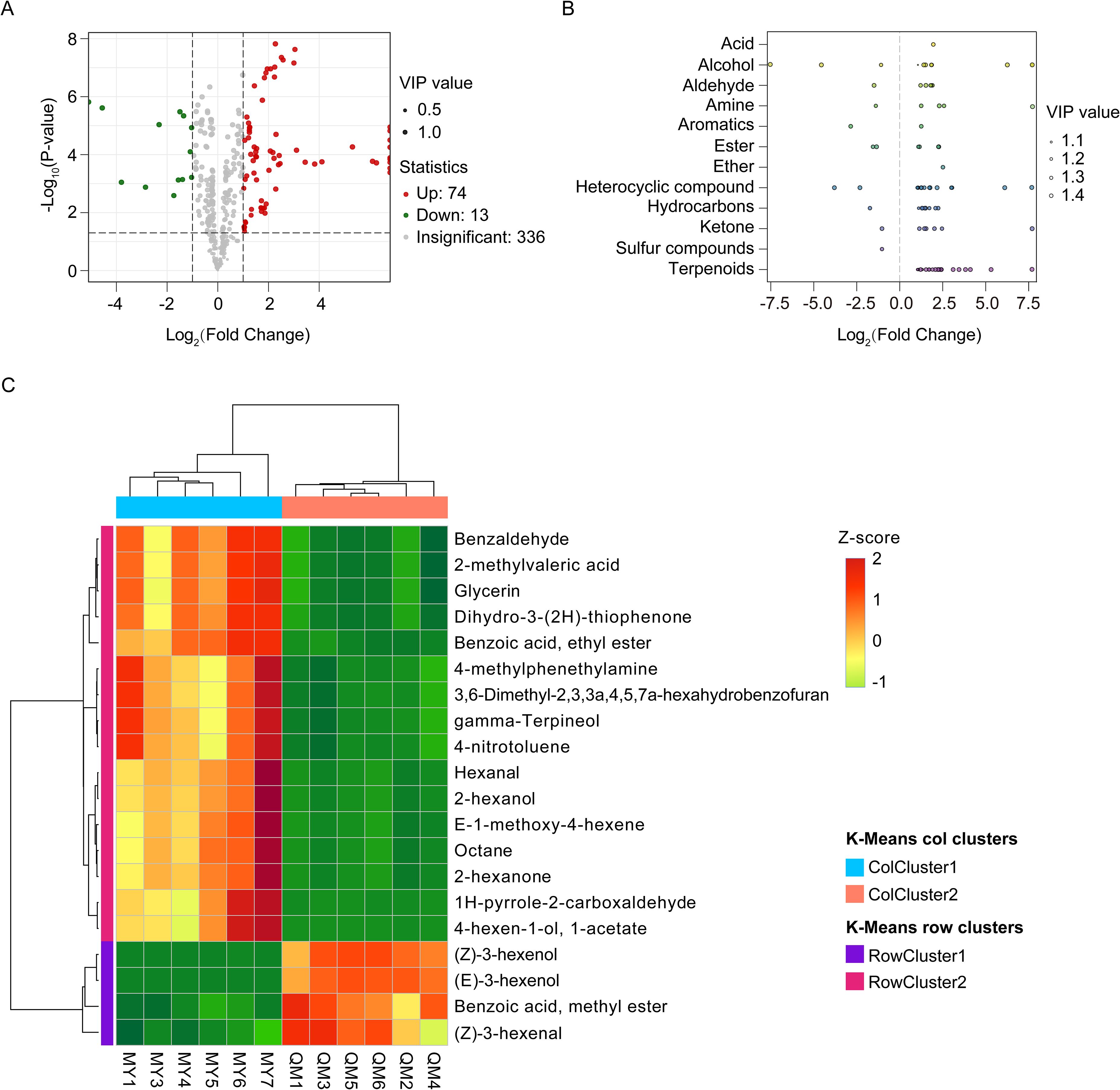
The issue that the attraction of leaf odors leading to thrips attacks affecting the yield and quality of Passion fruit (Passiflora edulis)—a high-value tropical crop in southern China has drawn widely attentions. This study aimed to comprehensively investigate the influences of special VOCs in susceptible and resistant passion fruit cultivars on feeding preferences of thrips. To explore the association between VOCs and insect behavior, the aromatic intensity of the selected cultivar leaves was determined. A total of 87 differential volatiles were identified from 423 VOCs using orthogonal partial least squares-discriminant analysis (OPLS-DA, P < 0.05, VIP > 1.0). Metabolic pathway analysis linked the differential volatiles to phenylpropanoid and α-linolenic acid metabolism. The key differential volatiles were fruity odor benzaldehyde and green odor (Z)-3-hexenol, which exhibited the highest rOAVs. Resistant cultivars accumulate high concentrations of benzaldehyde (OAV:191.49), which correlated with thrips attraction; while susceptible cultivars accumulated higher concentration of (Z)-3-Hexenol (OAV: 200.60), associated with repellency. Behavioral assays confirmed thrips preference for benzaldehyde (58% attraction) and aversion to (Z)-3-Hexenol (22% selection). These findings not only could advance our understanding of plant volatile-mediated insect behavior but also enable the development of lures for pest management, while providing a scientific basis for breeding pest-resistant cultivars.
Keywords: Passiflora, Frankliniella intonsa, cultivars, HS-SPME-GC-MS, Volatile Organic Compounds
Received: 17 Jul 2025; Accepted: 21 Aug 2025.
Copyright: © 2025 Li, Ren, Wang, Wei, Wei, Tian, Xu, Dong, Liangquan and Huang. This is an open-access article distributed under the terms of the Creative Commons Attribution License (CC BY). The use, distribution or reproduction in other forums is permitted, provided the original author(s) or licensor are credited and that the original publication in this journal is cited, in accordance with accepted academic practice. No use, distribution or reproduction is permitted which does not comply with these terms.
* Correspondence:
Jiyang Dong, Xiamen University, Xiamen, China
Wu Liangquan, Fujian Agriculture and Forestry University, Fuzhou, China
Biao Huang, Institute of Subtropical Agriculture, Fujian Academy of Agricultural Sciences, Zhangzhou, China
Disclaimer: All claims expressed in this article are solely those of the authors and do not necessarily represent those of their affiliated organizations, or those of the publisher, the editors and the reviewers. Any product that may be evaluated in this article or claim that may be made by its manufacturer is not guaranteed or endorsed by the publisher.
