ORIGINAL RESEARCH article
Front. Plant Sci.
Sec. Functional and Applied Plant Genomics
Genome-wide analysis of the CrRLK1L gene family in Puccinellia tenuiflora and functional study of PutFER1 in Arabidopsis underpinning salt tolerance
Provisionally accepted- Shanghai Normal University, Shanghai, China
Select one of your emails
You have multiple emails registered with Frontiers:
Notify me on publication
Please enter your email address:
If you already have an account, please login
You don't have a Frontiers account ? You can register here
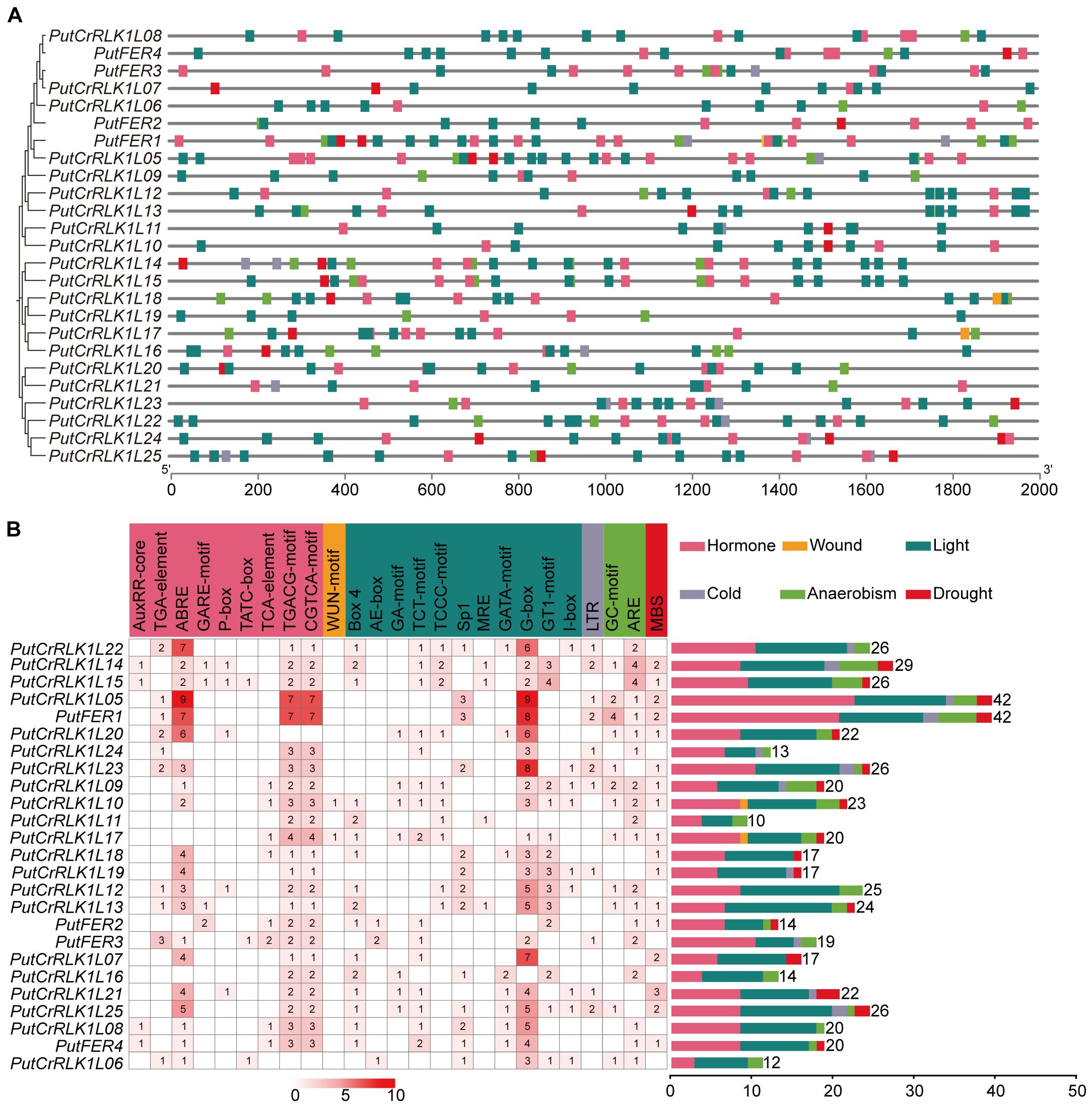
CrRLK1L receptor-like kinases have attracted significant interest in plant biology owing to their pivotal roles in development, stress response, and signal transduction. However, our understanding of their importance in the extreme saline-alkali tolerant mechanisms of the halophyte alkaligrass (Puccinellia tenuiflora) remains limited. In this work, we analyzed the homology and evolutionary relationships of the CrRLK1L gene family across 30 species. Through genome-wide analysis we identified 25 PutCrRLK1L genes, which revealed conserved malectin-like and kinase domain, unique intronless structures, and stress-/hormone-responsive promoter elements. Transcriptomic and RT-qPCR analyses revealed salinity response of nine PutCrRLK1L genes' expression in roots and leaves. Functional characterization of FER and antioxidant enzyme activities demonstrated that PutFER1-overexpressing Arabidopsis lines exhibited enhanced root growth under salt stress and reduced ROS accumulation compared to wild-type plants. These findings may open new avenues for research into halophyte-specific salt tolerance mechanisms and provide potential candidate genes for improving crop resilience to saline-alkaline soils.
Keywords: CrRLK1L gene family, expression profiling, PutFER1, Puccinellia tenuiflora, salt stress
Received: 06 Aug 2025; Accepted: 06 Nov 2025.
Copyright: © 2025 Li, Peng, Liu, Wu, Dai, Qin and Sun. This is an open-access article distributed under the terms of the Creative Commons Attribution License (CC BY). The use, distribution or reproduction in other forums is permitted, provided the original author(s) or licensor are credited and that the original publication in this journal is cited, in accordance with accepted academic practice. No use, distribution or reproduction is permitted which does not comply with these terms.
* Correspondence:
Zhi Qin, qinzhi@shnu.edu.cn
Meihong Sun, sunmeihong@shnu.edu.cn
Disclaimer: All claims expressed in this article are solely those of the authors and do not necessarily represent those of their affiliated organizations, or those of the publisher, the editors and the reviewers. Any product that may be evaluated in this article or claim that may be made by its manufacturer is not guaranteed or endorsed by the publisher.
